每一次维修,都是对品质的执着与守护
专业团队,精湛技术 信赖之选
汇聚顶尖维修技术 用心修好每一台仪器 让科研之路更加顺畅
汇聚顶尖维修技术 用心修好每一台仪器 让科研之路更加顺畅
2018/01
29
TL431可控精密稳压源典型应用案例-电源维修
TL431是可控精密稳压源。它的输出电压用两个电阻就可以任意的设置到从Vref(2.5V)到36V范围内的任何值。该器件的典型动态阻抗为0.2Ω,在很多应用中用它代替稳压二极管,例如,数字电压表,运放电路,可调压电源,开关电源等。那么TL431究竟是什么呢?下面由橙子视频下载电源维修司工为大家一一介绍:
一、TL431 取样补偿当中的原件值计算
TL431作为一种可控的精密稳压源,具有价格低、性能高的特点,因此被大量应用在各种电子电路当中。下文章将为大家介绍TL43取样补偿当中的原件值计算。以下面的电路图为例,其中R6的数值并不是随便决定的。R6的参数主要取决于两个因素:第一个是TL431参考输入端的电流,一般此电流为2uA左右,为了避免此端电流影响分压比,以及避免噪音的影响,一般取流过电阻R6的电流为参考段电流的100倍以上,所以此电阻要小于2.5V/200uA=12.5K。第二个是待机功耗的要求,如有此要求,在满足<12.5K的情况下尽量取大值。熟悉电源设计的各位一定都知道,TL431需要1mA的工作电流,这就意味着当R1的电流接近于零时,也要保证TL431有1mA,所以R3≤1.2V/1mA=1.2K即可。另一方面也是出于功耗方面的考虑。所以对电路的设计而言,R1的取值非常重要,它必须确保TOP控制端能够得到足够的电流。假设用PC817A,其CTR=1.6-0.8,取低限0.8,要求流过光二极管的最大电流为6/0.8=7.5mA,所以R1的值≤(15-2.5-1.2)/7.5=1.5K,光二极管能承受的最大电流在50mA左右,TL431为100mA,所以取流过R1的最大电流为50mA,R1>(15-2.5-1.3)/50=226欧姆。在上图当中,橙子视频下载可以看到R5 与C4 形成了在原点当中的极点,被用来对低频增益进行提升,来压制低频(100Hz)纹波和提高输出调整率,即静态误差。R4C4 形成一个零点,来提升相位,要放在带宽频率的前面来增加相位裕度,具体位置要看其余功率部分再设计带宽处的相位是多少,R4C4 的频率越低,其提升的相位越高,当然最大只有90 度,但其频率很低时低频增益也会减低,一般放在带宽的1/5 处,约提升相位78 度。至此,就是TL431 的取样补偿中原件值的完整计算方法。不仅如此,这种方法适用于任何初级的IC,有兴趣的朋友们可自行替换成另一型号的IC 来进行计算。
二、开关电源中TL431 的运行原理及典型应用
在早期的开关电源当中,组成取样的工作主要由三极管和二极管来完成。但是由于它们在参数上差别比较大,会为调试造成一定的阻碍。现如今,随着技术的进步,开关电源逐渐放弃了老旧的三极管和二极管,转而采用三端精密稳压源来进行取样和误差检测。而三端精密稳压源当中的经典,就非TL431 莫属了。在三端精密稳压器内部有温度补偿的高精度并联放大器,其内部基准电压精度非常高,所有产品的典型值均为2.495V,而其误差电压范围允许为2.44~2.55V,允许工作温度范围用尾缀字母表示,C 为-10~85 摄氏度,I 为-40~85 摄氏度,M 为-55~125 摄氏度。所以,无论是精度还是稳定度均非普通稳压二极管所能达到的。在使用TL431 进行设计时,橙子视频下载要注意,为了让TL431 内部的放大器处于线性区,要让Uka=Uref。Ika 大于1mA,内部放大器的电压小于37V,其最大功耗为500mW~1W。一般开关电源中的误差放大器,功耗是不可能达到500mW 的。TL431 的用法很多,如果将R 端与K 端连接,即等效一只2.5V/100mA 的高精度稳压二极管。另外,TL431 还可以组成2.5V~36V 的可调并联稳压电源。由TL431 组成的取样电路,由于其内部比较器具有极高的增益,在使放大器动作时,取样电路仅需输入4 微安以下的电流即可,因此对取样分压器的影响极小。
TL431 在开关电源当中取样和误差放大的典型应用电路图如上图所示。开关电源输出电压Uo 由R1、R2 分压,正常时得到2.5V 的取样电压,送到TL431 的控制端R。因为R 端电流极小,可以忽略,因而R1、R2 的取值可以按输出电源Uo 与2.5V 之比选取,即Uo=2.5*(1+R1/R2)。当Uo 上升时,R 端电压升高,Ika 增大,光耦合器发光二极管电流也增大,通过光耦合器次级控制开关脉冲的脉宽减小,输出电压降低,起到了稳定输出电压的作用。TL431 和光电耦合器的工作电压为Ui,一般取自开关电源5~12V 稳压电源,R3 则限制TL431 的电流Ika,使光电耦合器工作在线性区内。由于TL431 的比较器和放大器增益都较高,使用中常在K-R 极之间接入RC 电路,以防止寄生振荡。
在橙子视频下载想要对TL431 的电路进行检测时,使用传统的电阻法是无法准确判断出好坏的。因为三端精密稳压器为集成电路,等效电路只是示意其内部功能,实际内部电路较为复杂。当开关电源出现失控或无输出电压故障时,如果怀疑取样误差放大器发生故障,可根据上图中的电路检测TL431。Ui 选择小于35V 的直流电压,R1 将电路短路电流限制在100mA 以内,R2、R3 为控制极供电调整,选择R3/R2+R3 大于或等于2.5。当调整R3 时,Uo 能在2.5V~Ui之间均匀变化,则判断三端精密稳压器TL431 完全正常。上文主要对TL431 在开关电源当中的应用和电路运行原理进行了介绍,并对典型电路进行了分析,并给出了TL431 电路的检测方法。希望大家通过这篇文章能够进一步了解TL431 在开关电源当中的使用。
三、精密稳压源TL431 应用方式介绍
TL431 是在电子电力设计当中较经典的一种可控精密稳压源,它能够在很多场合当中起到代替稳压二极管的作用,在开关电源、运放电路、可调压电源当中都有广泛的应用,下文章主要对TL431 的的应用进行简洁的介绍。TL431 精密可调基准电源有如下特点:稳压值从2.5~36V 连续可调;参考电压原误差+-1.0%,低动态输出电阻,典型值为0.22 欧姆输出电流1.0~100 毫安;全温度范围内温度特性平坦,典型值为50ppm;低输出电压噪声。
典型应用电路如下:
1、精密基准电压源(附图1)该电路具有良好的温度稳定性及较大的输出电流.但在连接容性负载时,应特别注意CL 的取值,以免自激。
2、可调稳压电源(附图2)Vo 可在2.5~36V 之间调节.V0=Vref(1+R1/R2)(Vref=2.5v),由于承受电压与(Vi -Vo)有关,因此压差很大时,R 的功耗随之增加.使用时注意。
3、过电压保护电路(附图3)当Vi 超过一定电压时,TL431 触发,使晶闸管导通,产生瞬间大电流,将保险丝熔断,从而保护后极电路.V 保护点=(1+R1/R2)Vref。
4、恒流源电路恒流值与Vref 和外加电阻有关,功率晶体管选用时要考虑余量.该恒流源如与稳压线路配接,可做电流限制器用.
5、比较器,它是巧妙的运用了Vref=2.5v 这个临界电压.当ViVref 时,Vo=2V 由于TL431 内阻小,因而输入输出波形跟踪良好.
作为一种并联的稳压集成电路,TL431 在性能和价格上都有着很大的优势,充分理解并学习TL431 的应用,有助于橙子视频下载更好的使用TL431,从而得设计出更加高效并且简便的电路。
四、PC817 与TL431 的配合电路探讨
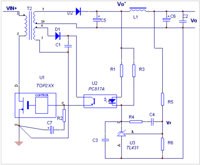
TL431 是一种精密稳压源,而PC817 是一种光电耦合器件。在开关电源当中,对稳压反馈电路的设计通常会使用TL431 和PC817 来配合进行。在反激电源设计当中,反馈电路常常使用它们来作为参考。所以这两者的配合总是工程师们津津乐道的话题,本篇文章来自于论坛技术达人,借助TOPSwicth 的典型应用,来说明TL431 和PC817 的配合问题。首先,先来看一下基于TOPSwicth 的,TL431 和PC817 配合使用电路图。
图1 TL431 和PC817 配合使用电路图
接下来,以图1 为参考,将对电路图当中的各项参数进行分析和讲解。想要弄明白两者之间的关系,就首先要确定图1 中TL431 部分里,R1、R3、R5、R6 这四项参数的数值。设输出电压为Vo,辅助绕组整流输出电压为12V。该电路利用输出电压与TL431 构成的基准电压比较,通过光电耦合器PC817 的电流变化去控制TOP 管的C 极,从而改变PWM 宽度,达到稳定输出电压的目的。因为被控对象是TOP 管,因此首先要搞清TOP 管的控制特性。
从TOPSwicth 的技术手册可知,流入控制脚C 的电流Ic 与占空比D 成反比关系,如图2 所示。Ic 的电流应在2-6mA 之间,PWM 会线性变化,因此PC817 三极管的电流Ice 也应在这个范围变化。而Ice 是受二极管电流If 控制的,通过PC817 的Vce 与If 的关系曲线(如图3 所示),可以正确确定PC817 二极管正向电流If。从图3 可以看出,当PC817 二极管正向电流If 在3mA 左右时,三极管的集射电流Ice 在4mA 左右变化,而且集射电压Vce 在很宽的范围内线性变化,符合TOP 管的控制要求。
因此可以确定选PC817 二极管正向电流If 为3mA。再看TL431 的要求,从TL431 的技术参数可知,Vka 在2.5V-37V 变化时,Ika 可以在1mA 到100mA 内很大范围的变化,一般选20mA 即可,既可以稳定工作,又能提供一部分死负载。不过对于TOP 器件因为死负载很小,只选3-5mA 左右就可以了。上面的几个关系很重要,有它们的铺垫,文章开头橙子视频下载提到的那几个电阻数值就比较容易确定了。根据TL431 的性能,R5、R6、Vo、Vr 有固定的关系:Vo=(1+ R5/R6) Vr在式中,Vo 为输出电压、Vr 为参考电压、Vr=2.50V,先取R6 一个值,例如R6=10k,根据Vo 的值就可以算出R5 了。再来确定R1 和R3。由前所述,PC817 的If 取3mA,先取R1 的值为470Ω,则其压降为Vr1=If* R1,由PC817 技术手册知,其二极管的正向压降Vf 典型值为1.2V,则可以确定R3 上的压降Vr3=Vr1+Vf,又知流过R3 的电流Ir3=Ika-If,因此R3 的值可以计算出来:R3=Vr3/Ir3= (Vr1+Vf)/( Ika-If)根据以上计算可以知TL431 的阴极电压值Vka,Vka=Vo’-Vr3,式中Vo’取值比Vo 大0.1-0.2V 即可,举一个例子,Vo=15V,取R6=10k。R5=(Vo/Vr-1)R6=(12/2.5-1)*10=50K;取R1=470Ω,If=3mA、Vr1=If* R1=0.003*470=1.41V、Vr3=Vr1+Vf=1.41+1.2=2.61V。取Ika=20mA、Ir3=Ika-If=20-3=17、R3= Vr3/ Ir3=2.61/17=153Ω。TL431 的阴极电压值Vka、Vka=Vo’-Vr3=15.2-2.61=12.59V。结果:R1=470Ω、R3=150Ω、R5=10KΩ、R6=50K。这样就顺利的求出了几个关键电阻的阻值。关于R6 的数值,这个参数的阻值并不是随意决定的。要考虑两个因素,第一、TL431参考输入端的电流。一般此电流为2uA 左右,为了避免此端电流影响分压比和避免噪音的影响,一般取流过电阻R6 的电流为参考段电流的100 倍以上,所以此电阻要小于2.5V/200uA=12.5K。第二、待机功耗的要求。如有此要求,在满足小于12.5K 的情况下尽量取大值。TL431 要求有1mA 的工作电流,也就是R1 的电流接近于零时,也要保证TL431 有1mA,所以R3≤1.2V/1mA=1.2K 即可。除此以外也是功耗方面的考虑。R1 的取值要保证TOP 控制端取得所需要的电流,假设用PC817A,其CTR=0.8-1.6,取低限0.8,要求流过光二极管的最大电流为6/0.8=7.5mA,所以R1 的值≤(15-2.5-1.2)/7.5=1.5K,光二极管能承受的最大电流在50mA 左右,TL431 为100mA,所以橙子视频下载取流过R1 的最大电流为50mA,R1>(15-2.5-1.3)/50=226 欧姆。为了提升低频上的增益以及压制低频波纹,就需要R5C4 制造一个原点上的极点。也就是静态误差,R4C4 形成一个零点,来提升相位,要放在带宽频率的前面来增加相位裕度,具体位置要看其余功率部分在设计带宽处的相位是多少,R4C4 的频率越低,其提升的相位越高,当然最大只有90 度,但其频率很低时低频增益也会减低,一般放在带宽的1/5 处,约提升相位78 度。本文由橙子视频下载维修仪器仪表维修网整理发布,更多有关电测仪器维修知识欢迎访问橙子视频下载维修网(www.hustinova.com)
联系橙子视频下载维修:
公司地址:西安市高新区纬二十六路369号中交科技城西区A3橙子视频下载测试楼
公司网址:www.hustinova.com






